电话:18830725666
网站地图
欢迎光临河北龙润管道集团有限公司企业网站!
服务热线:
18830725666
龙润管道
河北龙润管道集团有限公司
专业生产高压管件、不锈钢管件、碳钢管件、承插管件等
网站首页
关于我们
产品中心
公司动态
工程案例
公司场景
企业资质
联系我们
招商及授权查询
当前位置
:
首页
>
公司动态
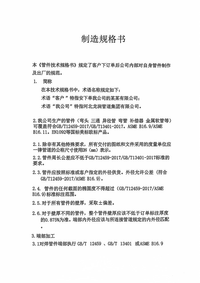
» 制造规格书
制造规格书
发布者:河北龙润管道
浏览:244
发布日期:2024-07-23【
大
中
小
】
上一篇:
补偿器的正确安装方法是什么?
下一篇:
返回列表
关于龙润
龙润简介
工程案例
公司场景
企业资质
新闻资讯
公司动态
技术文档
常见问答